Tentang ITY

Informasi Tentang Institut Teknologi Yogyakarta

SEKILAS ITY

Riwayat singkat pendirian ITY yaitu diterbitkannya Undang-Undang No. 4 tahun 1982 tentang Ketentuan-Ketentuan Pokok Pengelolaan Lingkungan Hidup, mendorong Ir. KRT Tjokrokusumo pada tahun 1983 mendirikan Lembaga Pendidikan formal bernama Sekolah Tinggi Teknik Lingkungan (STTL Yogyakarta ). Sekolah Tinggi ini pada awalnya mendapat bantuan pakar-pakar dari UGM, UPN “Veteran”, dan ITB maka pada tahun 1986 Sekolah Tinggi Teknik Lingkungan Yayasan Lingkungan Hidup (STTL “YLH”) Yogyakarta, mendapat izin operasional dari Koordinator KOPERTIS Wilayah V dengan No : 978/ Ev/I/1986, Tanggal 2 Januari 1986. Kemudian STTL YLH ini pada tahun 2014 dikembangkan menjadi Institut Teknologi Yogyakarta (ITY) dengan SK Menteri Pendidikan dan Kebudayaan Nomor 605/E/O/2014, pada Tahun 2014.

VISI MISI ITY

Visi dan Misi ITY
a. Visi ITY adalah Menjadi perguruan tinggi terkemuka dalam pengembangan inovasi saintifik berbasis teknologi hijau guna melindungi sumber daya alam dan lingkungan.
b. Misi ITY adalah:
  1. Mengembangkan   ilmu   pengetahuan   dan   teknologi   khususnya   di   bidang ecotechnology melalui proses pembelajaran, penelitian serta pengabdian kepada masyarakat.
  2. Berkontribusi memberi solusi dalam mengatasi persoalan lingkungan hidup serta pengelolaan sumber daya alam berbasis pengetahuan dan teknologi hijau.
  3. Menghasilkan   lulusan   yang   berkarakter,   bermoral,   serta   berdedikasi   bagi Pembangunan Nasional.

REKTOR ITY

Prof.Dr.Ir. Chafid Fandeli, MS

Sebuah institusi pendidikan tinggi seperti Institut Teknologi Yogyakarta (ITY) memiliki  tanggung  jawab  besar  dalam  membentuk  masa  depan  pendidikan  di Indonesia. Seiring dengan perubahan dunia yang semakin cepat, kami sebagai lembaga pendidikan harus selalu beradaptasi dan memastikan bahwa kami tetap relevan,  berkualitas,  dan  mampu  menghasilkan  lulusan  yang  siap  menghadapi tantangan zaman.

WAKIL REKTOR ITY

WR I : Dr. Agus Suyanto


WR II : Ir. Sri Yuniarti, M.M.Par.


 ITY DALAM ANGKA

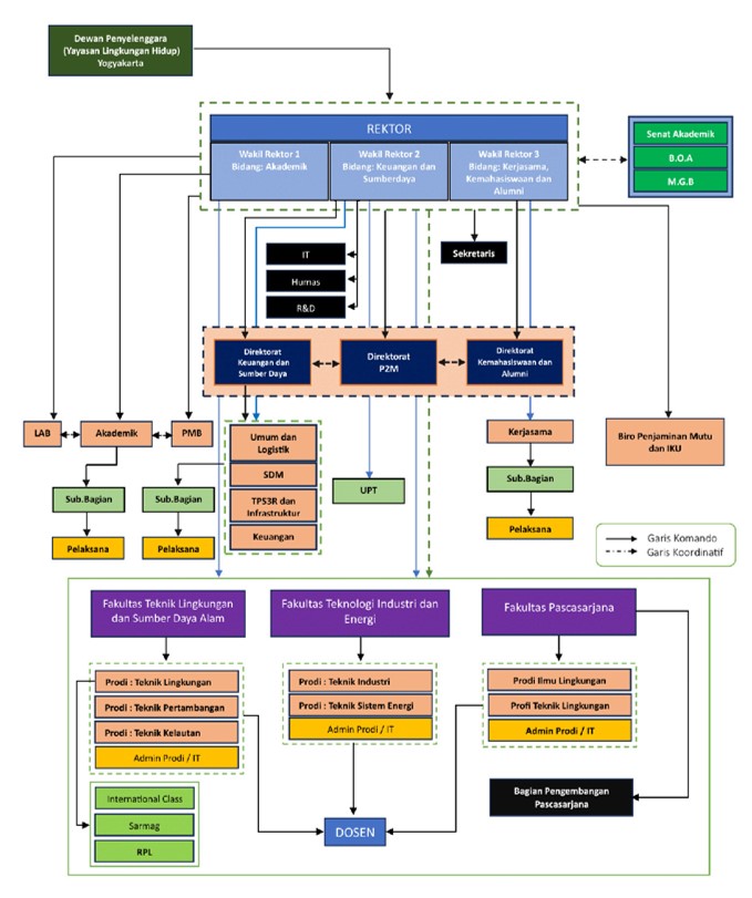
STRUKTUR ORGANISASI ITY


YAYASAN LINGKUNGAN HIDUP (YLH YOGYAKARTA)

YAYASAN LINGKUNGAN HIDUP YOGYAKARTA